国产GPU第一股来了!摩尔线程下周一启动申购
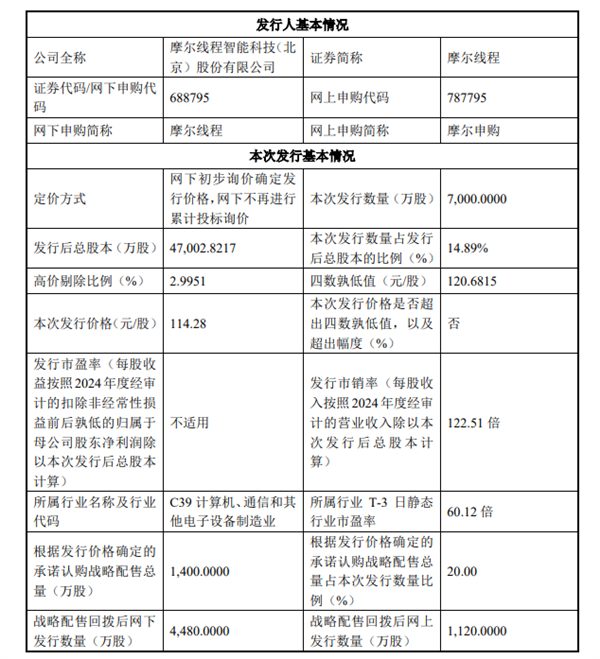
快科技11月23日消息,根据摩尔线程披露的科创板上市招股意向书,公司将于11月24日正式启动申购。摩尔线程股票代码为“688795”,上市后将成为“国产GPU第一股”。本次发行价为114.28元/股,为今年以来最高发行价的新股,中一签需缴款57140元。

此次公开发行规模为7000万股,发行完成后公司总股本将达47002.8217万股。按发行价计算,摩尔线程上市时市值约为537.15亿元。招股书介绍,摩尔线程自2020年成立以来,以自主研发的全功能GPU为核心,致力于为AI、数字孪生、科学计算等高性能计算领域提供计算加速平台。公司已成功推出四代GPU架构,并拓展出覆盖AI智算、云计算和个人智算等应用领域的计算加速产品矩阵。

版权声明
本文仅代表作者观点,不代表xx立场。
本文系作者授权xx发表,未经许可,不得转载。
相关文章
作者文章
热门
- 1 1英寸大底+徕卡光学绝了!小米13 Pro评测:长焦堪比单反 一、前言:小米13 Pro带来1英寸IMX989传感器 还有第二代骁龙8和徕卡深入合作后推出的小米12S Ultra,打响了小米在旗舰影像领域的又一炮。而按照小米以往的传统来说,小米经常是将最新的技术应用在Ultra系列上,待时机成熟后再下...
- 2 过关斩将代表是指什么生肖,精准解释落实 过关斩将指的是生肖兔、指的是生肖马、指的是生肖狗。过关斩将十二生肖中代表牛、羊。生肖兔属兔朋友情商高超,具有敏捷的反应力,他们头脑机智,能够化繁为简,不管工作还是生活中都能够凭借智慧化解危机。生肖兔朋友能力突出,加上他们进入5月迎来鸿运,事...
- 3 过关斩将是什么生肖,答案解释落实 过关斩将指的是生肖狗、指的是生肖马、指的是生肖猪。过关斩将在十二生肖中代表狗、马、猪、鸡、牛。生肖兔工作表现:属兔人在职场上以敏锐的洞察力和细腻的做事方式赢得了老板和客户的好评。投资智慧:他们独特的投资眼光让他们在股票、基金和房地产市场上获...
- 4 老八辈子指什么生肖,最新释义解释落实 老八辈子指的是生肖马、指的是生肖鸡、指的是生肖狗。老八辈子在十二生肖中代表马、鸡、狗、猪、龙。生肖蛇生肖蛇的人通常注重细节,喜欢有条理和计划,勤奋踏实,追求完美主义。他们善于分析问题,注重实际和理性。下个月,生肖蛇的运势将迎来一个显著的提升...
- 5 探渊索珠打一生肖动物,成语释义解释落实 探渊索珠指的是生肖猪、指的是生肖虎、指的是生肖狗。探渊索珠十二生肖中代表羊、虎。生肖猪首先是猪。五月十日之后,猪的事业运势将逐渐走向成熟稳定,尤其是在职场上将得到领导和同事的认可和支持。此外,猪的爱情运势也是相当不错的,有机会和爱人更进一步...
- 6 老八辈子是什么生肖解一个动物,精准解答解释落实 老八辈子指的是生肖马、指的是生肖狗、指的是生肖鸡。老八辈子十二生肖中代表龙、虎。生肖马生肖马的人有着火焰般的热情与自信,他们总是勇敢地追逐自己的梦想,不畏艰难,敢于冒险。5月4日后,生肖马将迎来事业上的重大突破。他们的努力将得到认可,贵人的...
- 7 减灶之计指是什么生肖,成语释义解释落实 减灶之计指的是生肖狗、指的是生肖鸡、指的是生肖兔。减灶之计在十二生肖中代表狗、鸡、兔、虎、猴。生肖牛属牛朋友不惧困难,他们总是可以展现出超强的耐劳和稳定的情绪,属牛人在今年吉星众多,尤其代表财运的吉星加持,倘若全力以赴做事情,属牛朋友将会得...
- 8 畏之如虎打一个生肖动物,详细释义解释落实 畏之如虎指的是生肖羊、指的是生肖马、指的是生肖蛇。畏之如虎十二生肖中代表猴、鸡。生肖羊生肖羊的人通常具有敏感和情感丰富的特点。他们善于倾听他人,富有同情心和爱心,喜欢在家庭和亲密关系中扮演重要角色。下个月对于生肖羊而言,将是一个充满温情和家...
- 9 androidx86 4.X至androidx86 9.X打包合集 因历史久远,很多版本下载链接失效,为了方便网友,所以打包所有版本。如题:androidx86 4.X至androidx86 9.X打包合集,放百度网盘链接,需要哪个版本自行下载。androidx86 全集密码:3wvp|大小:37G已经过安...
- 10 旁征博引是指什么生肖,正解作答落实 旁征博引指的是生肖蛇、指的是生肖虎、指的是生肖兔。旁征博引在十二生肖中代表龙、马。生肖蛇细致、理性、追求完美。下个月,生肖蛇将会迎来事业上的大突破。他们的努力将会得到认可,贵人的扶持更是让他们事半功倍。不仅如此,财运也将随之而来,投资和理财...
最新文章
- 男子演绎什么叫不做死,就不会死!执意醉驾电动自行车:连摔6次不幸身亡 9分钟前
- 又一智驾公司倒下!曝毫末智行原地解散:下周全员不上班 13分钟前
- 铭凡旗舰迷你机MS-02 Ultra开卖:酷睿Ultra 9 285HX+192GB+2TB 2.1万元 19分钟前
- 东风eπ008倒车时突发全车断电!客服称电量低于20%有几率出现 19分钟前
- 国产GPU第一股来了!摩尔线程下周一启动申购 21分钟前
- 曝XSX|S即将因内存短缺再次涨价!PS5境况则好很多 22分钟前
- 秒级生成!浙江科研团队发布多孔合金材料模型 27分钟前
- AMD CEO苏姿丰:不担心AI泡沫 投资不够比较危险 28分钟前
- 曾骂自家员工是苍蝇被开除 前极越公关负责人徐继业加盟一亩田 29分钟前
- 硬核博主只穿背心爬雪山:在海拔6000米处发现雪莲花 34分钟前
他说网