抖音回应“茅台限价令”谣言:某电商平台在操控舆论
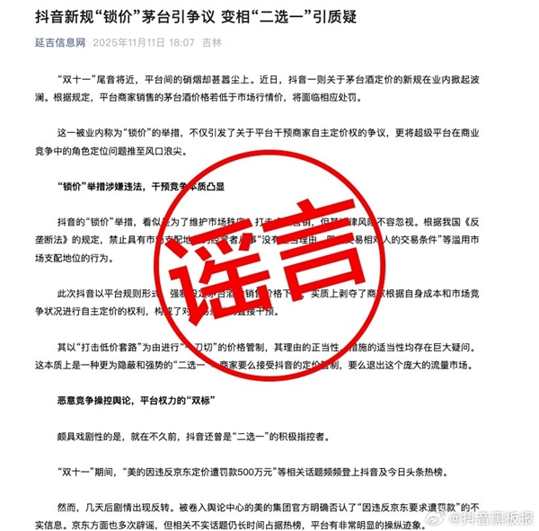
快科技11月12日消息,近期有很多报道称,抖音出台了“茅台限价令”,卖茅台低于市场价将被罚,达人自己补贴也不行”。
对此,抖音黑板报官微已经发文辟谣。

抖音回应“茅台限价令”谣言:某电商平台在操控舆论
抖音表示,实际情况是近期有多名消费者投诉个别商家和达人利用所谓低价茅台进行虚假宣传,对此抖音电商发起了专项行动,重点治理以“虚假低价茅台”为噱头的违规引流,以及有“高风险假货”嫌疑的异常低价行为。
这本是很容易识别的谣言,但异常的是,即便官方正式辟谣之后仍有媒体故意继续传播上述谣言,将日常的治理动作,歪曲成是价格管控,甚至污蔑为“干预商家定价权”。
抖音还发现,在同一时间段有雷同谣言内容出现在不同的媒体上。
据抖音了解,该谣言背后是某电商平台在操控舆论。

抖音回应“茅台限价令”谣言:某电商平台在操控舆论
抖音官方强调,网络空间不是法外之地,谣言的传播不仅误导消费者选择,也损害平台合法权益与行业生态。
呼吁广大消费者、商家及媒体朋友,尊重事实真相,不信谣、不传谣,共同维护健康的网络环境与市场秩序。
对于故意传播谣言、歪曲事实的侵权方,抖音将坚决采取法律手段维权。

抖音回应“茅台限价令”谣言:某电商平台在操控舆论

抖音回应“茅台限价令”谣言:某电商平台在操控舆论
【本文结束】出处:快科技
版权声明
本文仅代表作者观点,不代表xx立场。
本文系作者授权xx发表,未经许可,不得转载。
他说网