手机 硬件 科学公众号手机端

抖音粉丝掉到2000万 网红旺仔小乔道歉信AI生成 被曝查重率97.18%

zhiyongz 6个月前 (07-28) 阅读数 50 #人工智能
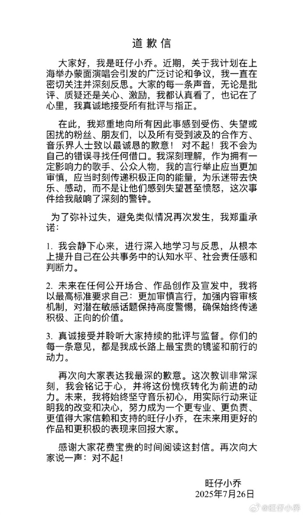
快科技7月27日消息,最近,一位名叫“旺仔小乔”的网红歌手因筹备蒙面演唱会一事频频登上热搜,引发网友热议。在7月26日晚发布道歉信后,却迅速被网友质疑道歉信是由AIGC生成,经查重显示重复率高达97.18%。
抖音粉丝掉到2000万 网红旺仔小乔道歉信AI生成 被曝查重率97.18%
抖音粉丝掉到2000万 网红旺仔小乔道歉信AI生成 被曝查重率97.18%
针对旺仔小乔道歉信,微博大V“留几手”评价称:“纯属糊弄人,都这时候了,还不把网友当人看,还一副高高在上,避重就轻,轻描淡写的样子。”
抖音粉丝掉到2000万 网红旺仔小乔道歉信AI生成 被曝查重率97.18%
抖音粉丝掉到2000万 网红旺仔小乔道歉信AI生成 被曝查重率97.18%
留几手认为,真正的诚恳,不是东躲西藏,欲盖弥彰,而是勇敢的站出来。
除演唱会争议外,旺仔小乔此前称《年轮》原唱不是汪苏泷的也引发热议,旺仔小乔回复网友评论:“《年轮》由汪苏泷创作,但原唱是张碧晨,我认定的事不会改”。
随后,张碧晨工作室发文强调“唯一原唱”身份,汪苏泷方则直接宣布收回歌曲授权。
在风波不断的质疑声中,旺仔小乔的抖音粉丝数量一路猛跌,截稿前,之前的2300万粉丝已变成2013.9万。
抖音粉丝掉到2000万 网红旺仔小乔道歉信AI生成 被曝查重率97.18%
抖音粉丝掉到2000万 网红旺仔小乔道歉信AI生成 被曝查重率97.18%
【本文结束】出处:快科技



版权声明

本文仅代表作者观点,不代表本站立场。
本文转载自网络,如有侵权,请联系删除。

热门